请输入关键字
确定
Home
About Us
Introduction
Culture
Location
Patient Care
Overview
Medical care
Emergency Care
Contact us
Education
Research
International Medical
中
|
En
中
|
En
Patient Care
Overview
Medical care
Emergency Care
Contact us
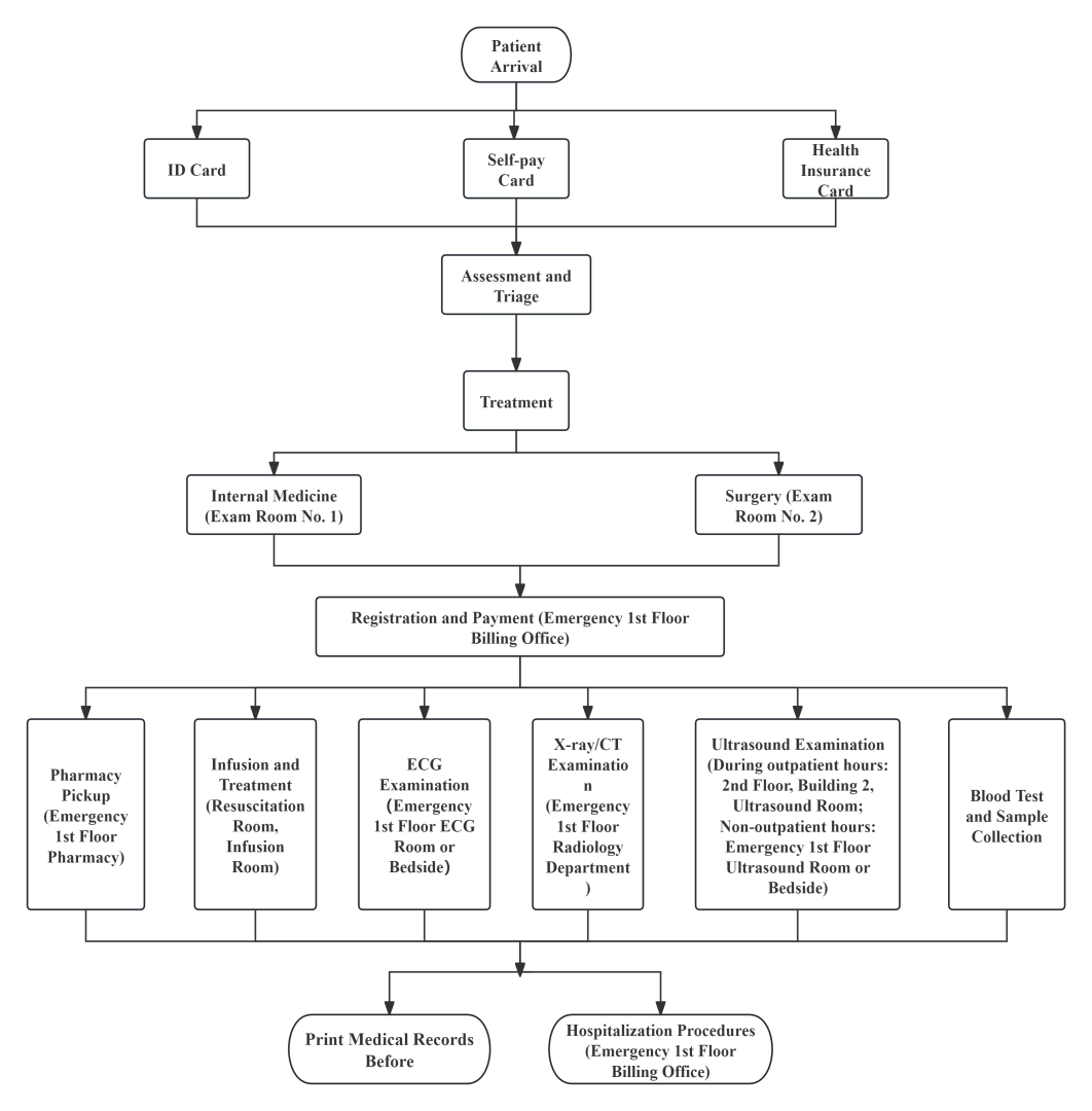
Emergency Patient Visit Service Flowchart