请输入关键字
确定
首页
刷新
返回顶部
无障碍
EN
首页
医院概况
医院简介
组织机构
名誉/现/历任领导
医院文化
国家区域医疗中心历程
患者服务
预约挂号
出停诊信息
互联网医院服务
门诊就诊指南
出/入院服务
交通路线
院内导航
医保服务
门诊时间
就医咨询及投诉方式
实名制就诊制度
患者的权利和义务
健康体检
国际医疗体检
健康体检
国际医疗
专家出诊
科室导航
医学教育
进修教育
继续教育
办事流程
科学研究
最新动态
科研工作
科研平台
临床试验
伦理工作
办事流程
人才招募
招聘
见习
下载
其他
党建园地
党建动态
职工之家
新闻中心
信息公开
通知公告
招标公告
资产处置&捐赠
返回列表
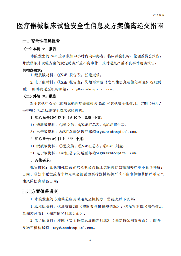
医疗器械临床试验安全性信息及方案偏离递交指南 V2.0版
时间:
2025-08-06
字号:
小
中
大